คู่มือการปฏิบัติงานสำหรับเจ้าหน้าที่

คู่มือมาตรฐานการปฏิบัติงาน (SOP) ของตรวจคนเข้าเมืองจังหวัดสุราษฎร์ธานี

รูปแบบมาตรฐานการปฏิบัติ Standard Operation Procedures (SOP) ภายใต้ New Normal สำนักงานตรวจคนเข้าเมือง (ฉบับรวมทุกแผนกงาน)
คู่มือขั้นตอนการปฏิบัติงาน (Standard Operating Procedures – SOP) งานตรวจบุคคลและพาหนะ
คู่มือขั้นตอนการปฏิบัติงานที่เป็นมาตรฐาน Standard Operating Procedures (SOP) ภายใต้บันทึกความเข้าใจแนวทางการกักตัวเด็ก
รูปแบบมาตรฐานการปฏิบัติงานผลักดันกลับเข้ามาหรือออกไปนอกราชอาณาจักร
รูปแบบมาตรฐานการปฏิบัติงานขาเข้า
รูปแบบมาตรฐานการปฏิบัติงานขาออก
รูปแบบมาตรฐานการปฏิบัติงานตรวจลงตรา

คู่มือการปฏิบัติงานอำนวยการ

คู่มือปฏิบัติงานด้านงานการเงิน
คู่มือปฏิบัติงานด้านงานกำลังพล
คู่มือปฏิบัติงานด้านงานควบคุมการเงินของหน่วยงานย่อย
คู่มือปฏิบัติงานด้านงานงบประมาณ
คู่มือปฏิบัติงานด้านงานจัดวางระบบการควบคุมภายใน
คู่มือปฏิบัติงานด้านงานธุรการและพัฒนากำลังพล
คู่มือปฏิบัติงานด้านงานพัสดุ
คู่มือปฏิบัติงานด้านงานยุทธศาสตร์
คู่มือปฏิบัติงานด้านงานศูนย์ปฏิบัติการสถานีตำรวจ
คู่มือปฏิบัติงานด้านงานสวัสดิการ
คู่มือปฏิบัติงานด้านวินัย
ระเบียบเกี่ยวกับการจัดสวัสดิการ
สมุดโทรศัพท์ สตม. 2567
ว.17 ตร. แนวทางปฏิบัติกรณีต่างด้าวเป็นผู้เสียหายหรือผู้ต้องหาในคดีอาญา

คู่มือการปฏิบัติงานบริการคนเข้าเมือง

กฎหมายว่าด้วยคนเข้าเมืองและกฎกระทรวง
หนังสือ 108 สตม.
คู่มือภาษาอังกฤษในราชการศาล
คู่มือการใช้งานระบบ PIBICS
คู่มือการปฏิบัติงาน IMM24/7

คู่มือปฏิบัติงานตรวจบุคคลและพาหนะ

พันธะสัญญาการตรวจผู้โดยสารขาเข้า
พันธะสัญญาการตรวจยานพาหนะขาเข้า
พันธะสัญญาการตรวจผู้โดยสารขาออก
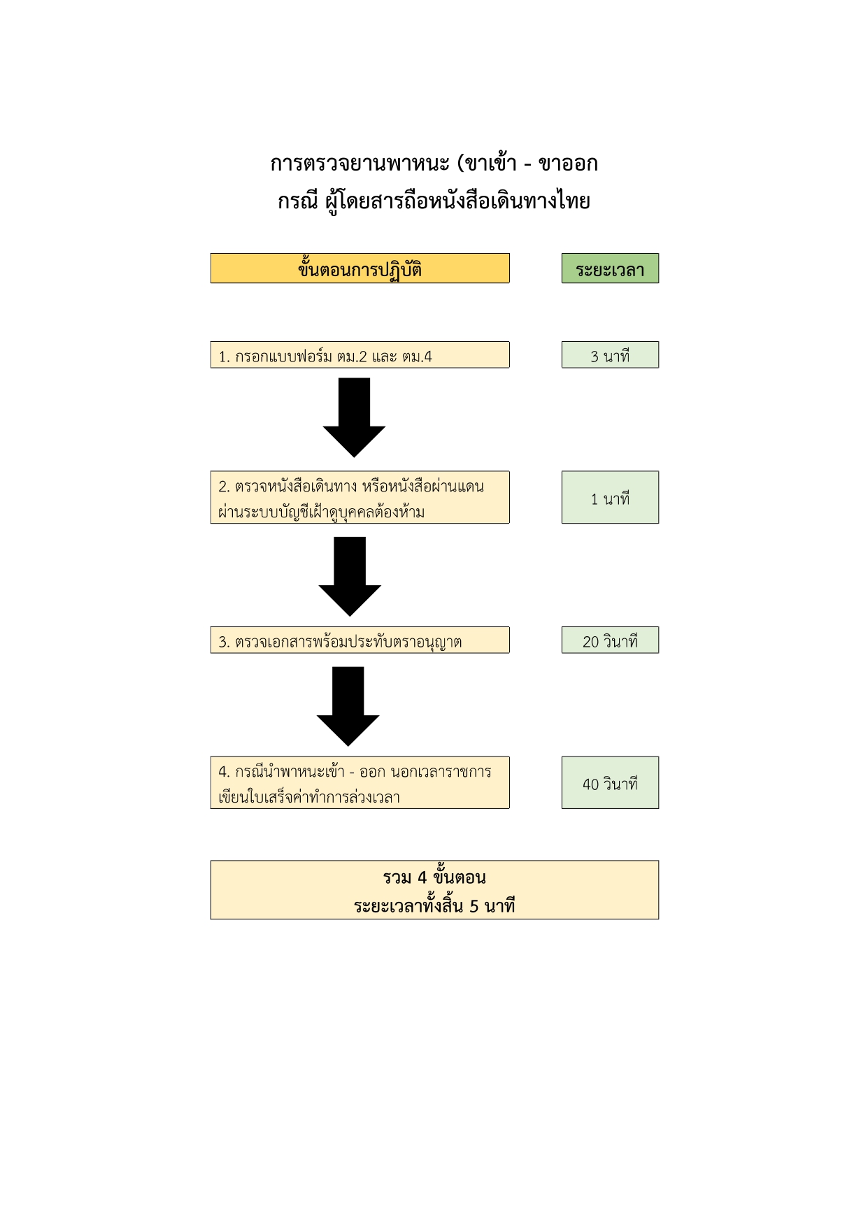
พันธะสัญญาการตรวจยานพาหนะขาออก
พันธะสัญญาการตรวจลงตรา (Visa On Arrival)
พันธะสัญญาการอนุญาตกลับเข้ามาในราชอาณาจักรอีก (Re-Entry Permit)